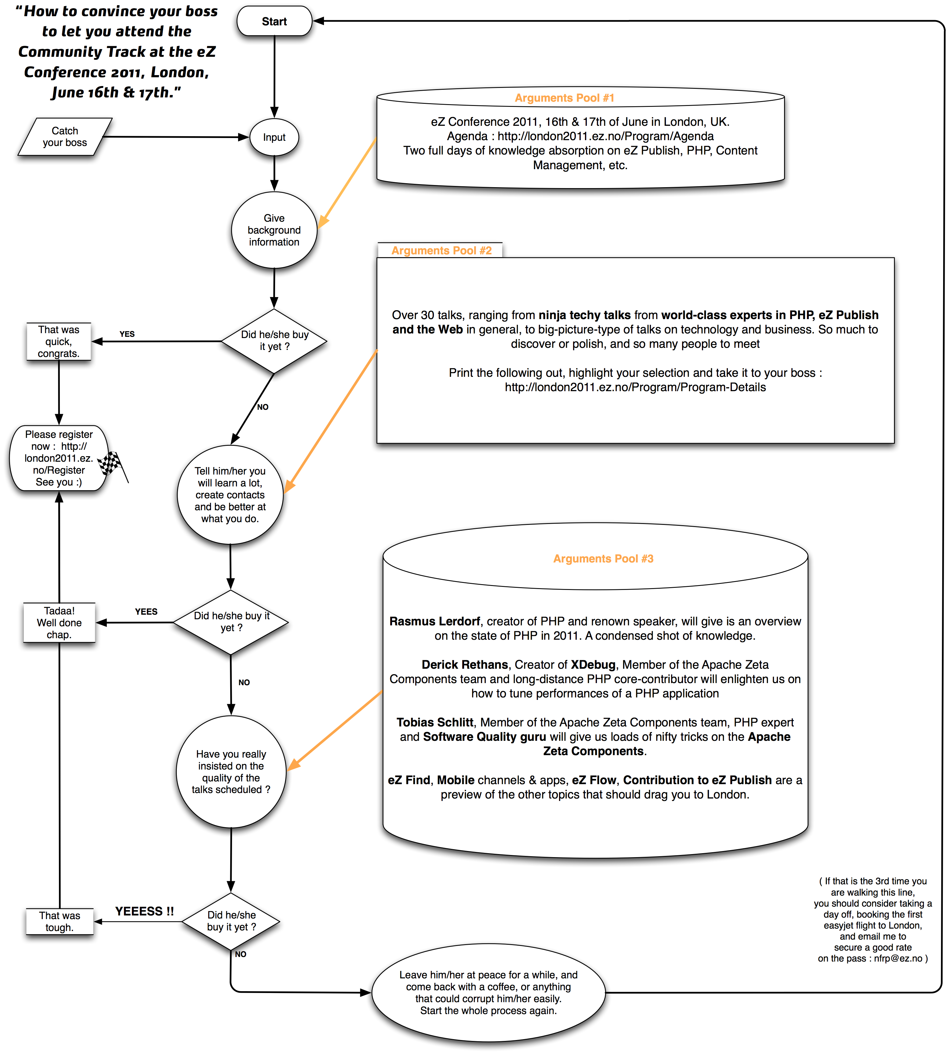
Blogs / eZ / The agenda of the eZ Conference 2011 is out ! / Cheat Sheet : How to convince your boss to let you attend the Community Track at the eZ Conference 2011, London, June 16th & 17th.

"Please Note:
  • At the specific request of Ibexa we are changing this projects name to "Exponential" or "Exponential (CMS)" effective as of August, 11th 2025.
  • This project is not associated with the original eZ Publish software or its original developer, eZ Systems or Ibexa".

Cheat Sheet : How to convince your boss to let you attend the Community Track at the eZ Conference 2011, London, June 16th & 17th.